日语专业(2023年暂不招生)
专业介绍:
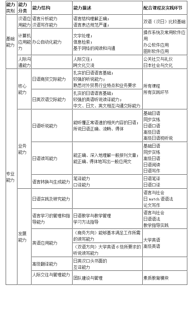
本专业旨在培养具有扎实的日语语言基础和较强的跨文化交际能力,同时又具备广泛的自然和人文社会科学知识,能在企业、教育、外经贸、文化和新闻出版等部门从事翻译、教学以及对外贸易等工作的高素质复合型日语人才。
核心课程 | 基础日语、高级日语、日语口语、日语视听说、日语听力、日语口译、日汉翻译实务、汉日翻译实务、日语写作。
专业方向一| 日英双语
专业课程 | 中级英语、中级英语听力、英汉互译、英语阅读、英语写作。
职业前景 | 日语教师、日英双语信息管理、日英双语技术支持、日英双语订单员、日英双语咨询顾问、日英双语行政专员、日英双语客服、外贸电子商务等。
专业方向二| 日语商务
专业课程 | 国际贸易实务、国际商务信息分析、商务英语、商务日语、日本公关礼仪。
职业前景 | 涉外商事交流、对日商务咨询、对日贸易、日语商务翻译、对日跨境电商、销售助理、营业担当等。
学生毕业应具备的能力:
